Moyuku
42 / 133 ツリー    ←次へ | 前へ→

随意契約10万円 しん 26/3/17(火) 18:34 [添付]
Re:随意契約10万円 すぎまろ 26/3/18(水) 7:07
Re:随意契約10万円 しん 26/3/18(水) 11:43
Re:随意契約10万円 Ryo 26/3/18(水) 7:27
Re:随意契約10万円 Jo 26/3/18(水) 8:46
Re:随意契約10万円 しん 26/3/18(水) 11:54
経理規程例にあります しん 26/3/18(水) 12:17 [添付]
Re:随意契約10万円 HIDE 26/3/18(水) 9:50
Re:随意契約10万円 アツユキ 26/3/18(水) 13:23
Re:随意契約10万円 26/3/19(木) 8:02

随意契約10万円
 しん  - 26/3/17(火) 18:34 -
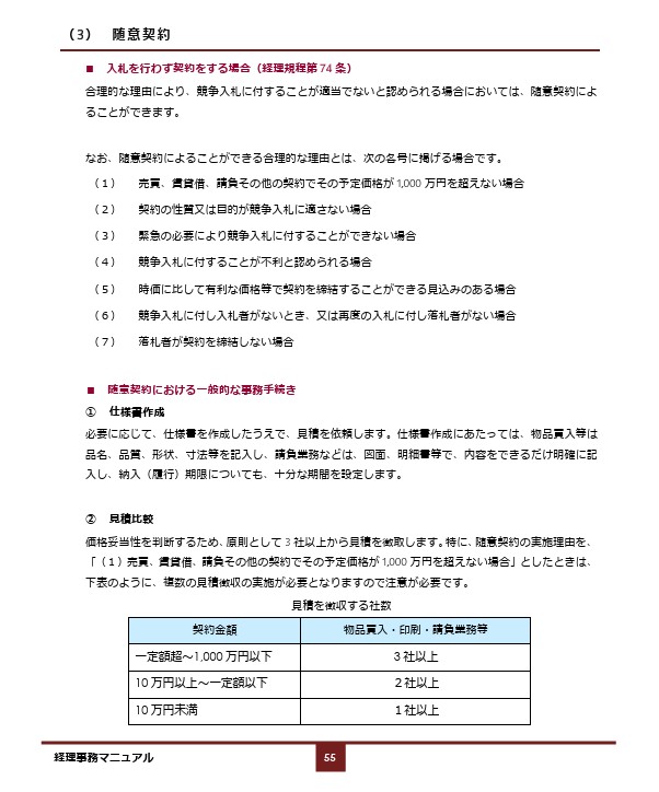
随意契約における一般的な事務手続き

この経理事務マニュアルP55には、見積を徴収する社数の表が掲載されています。
うちの経理規程第74条(モデル経理規程かな?)にはこの表は載せていません。
Joさんが言っていた10万円基準を入れるのであればこの表が良いのかもしれませんね。

https://www.mhlw.go.jp/content/12200000/000651577.pdf
添付画像【8675_随意契約.jpg : 97.1KB】
引用なし

パスワード



<Mozilla/5.0 (Windows NT 10.0; Win64; x64) AppleWebKit/537.36 (KHTML, like Gecko) Chrome/146.0.0.0 Safari/537.36@p6856012-ipoe.ipoe.ocn.ne.jp>
・ツリー全体表示

Re:随意契約10万円
 すぎまろ  - 26/3/18(水) 7:07 -
>Joさんが言っていた10万円基準を入れるのであればこの表が良いのかもしれませんね。


情報ありがとうございます。
勉強になります。

「10万円未満」1社以上とありますが、
廉価な物品購入でも見積もりが必要になるのでしょうか。
ちょっとそこ辺りの線引きが難しいですね。
引用なし

パスワード


<Mozilla/5.0 (Windows NT 10.0; Win64; x64) AppleWebKit/537.36 (KHTML, like Gecko) Chrome/146.0.0.0 Safari/537.36 Edg/146.0.0.0@flets-203-140-161-204.fip.synapse.ne.jp>
・ツリー全体表示

Re:随意契約10万円
 Ryo  - 26/3/18(水) 7:27 -
▼しんさん:
>うちの経理規程第74条(モデル経理規程かな?)にはこの表は載せていません。
>Joさんが言っていた10万円基準を入れるのであればこの表が良いのかもしれませんね。

情報ありがとうございます。
引用なし

パスワード


<Mozilla/5.0 (Windows NT 10.0; Win64; x64) AppleWebKit/537.36 (KHTML, like Gecko) Chrome/146.0.0.0 Safari/537.36@flets-202-095-044-075.fip.synapse.ne.jp>
・ツリー全体表示

Re:随意契約10万円
 Jo  - 26/3/18(水) 8:46 -
▼しんさん:
モデル規定には下記の文言が含まれていませんでした。

5 前項但し書きについて、1個もしくは1組が10万円未満となる日常的な物品購入においては、見積もりの徴取は省略することができる。

ここは入れといた方が無難かもです。
言い換えれば10万円以上300万円未満は見積もりが2社必要という解釈でいいかと思います。
無ければ10万円以下でも見積もりは必要になってしまいそう。
引用なし

パスワード


<Mozilla/5.0 (Macintosh; Intel Mac OS X 10_15_7) AppleWebKit/605.1.15 (KHTML, like Gecko) Version/26.3 Safari/605.1.15@flets-202-095-048-126.fip.synapse.ne.jp>
・ツリー全体表示

Re:随意契約10万円
 HIDE  - 26/3/18(水) 9:50 -
▼しんさん:
>随意契約における一般的な事務手続き
>
>この経理事務マニュアルP55には、見積を徴収する社数の表が掲載されています。
>うちの経理規程第74条(モデル経理規程かな?)にはこの表は載せていません。
>Joさんが言っていた10万円基準を入れるのであればこの表が良いのかもしれませんね。
>
>https://www.mhlw.go.jp/content/12200000/000651577.pdf

情報をありがとうございます。<(_ _)>
引用なし

パスワード


<Mozilla/5.0 (Windows NT 10.0; Win64; x64) AppleWebKit/537.36 (KHTML, like Gecko) Chrome/146.0.0.0 Safari/537.36 Edg/146.0.0.0@i60-36-234-148.s41.a046.ap.plala.or.jp>
・ツリー全体表示

Re:随意契約10万円
 しん  - 26/3/18(水) 11:43 -
▼すぎまろさん:
>>Joさんが言っていた10万円基準を入れるのであればこの表が良いのかもしれませんね。
>
>
>情報ありがとうございます。
>勉強になります。
>
>「10万円未満」1社以上とありますが、
>廉価な物品購入でも見積もりが必要になるのでしょうか。
>ちょっとそこ辺りの線引きが難しいですね。

監査で具体的な指摘がないのでハッキリしませんね。
この線引きは内規的な扱いなので規程で示してあれば、問題ないような気がします。
引用なし

パスワード


<Mozilla/5.0 (Windows NT 10.0; Win64; x64) AppleWebKit/537.36 (KHTML, like Gecko) Chrome/146.0.0.0 Safari/537.36@p6856012-ipoe.ipoe.ocn.ne.jp>
・ツリー全体表示

Re:随意契約10万円
 しん  - 26/3/18(水) 11:54 -
▼Joさん:
>▼しんさん:
>モデル規定には下記の文言が含まれていませんでした。
>
>5 前項但し書きについて、1個もしくは1組が10万円未満となる日常的な物品購入においては、見積もりの徴取は省略することができる。
>
>ここは入れといた方が無難かもです。
>言い換えれば10万円以上300万円未満は見積もりが2社必要という解釈でいいかと思います。
>無ければ10万円以下でも見積もりは必要になってしまいそう。

情報ありがとうございます。
もう少し調べて見ましょう。
引用なし

パスワード


<Mozilla/5.0 (Windows NT 10.0; Win64; x64) AppleWebKit/537.36 (KHTML, like Gecko) Chrome/146.0.0.0 Safari/537.36@p6856012-ipoe.ipoe.ocn.ne.jp>
・ツリー全体表示

経理規程例にあります
 しん  - 26/3/18(水) 12:17 -
▼Joさん:
>▼しんさん:
>モデル規定には下記の文言が含まれていませんでした。
>
>5 前項但し書きについて、1個もしくは1組が10万円未満となる日常的な物品購入においては、見積もりの徴取は省略することができる。
>
>ここは入れといた方が無難かもです。
>言い換えれば10万円以上300万円未満は見積もりが2社必要という解釈でいいかと思います。
>無ければ10万円以下でも見積もりは必要になってしまいそう。

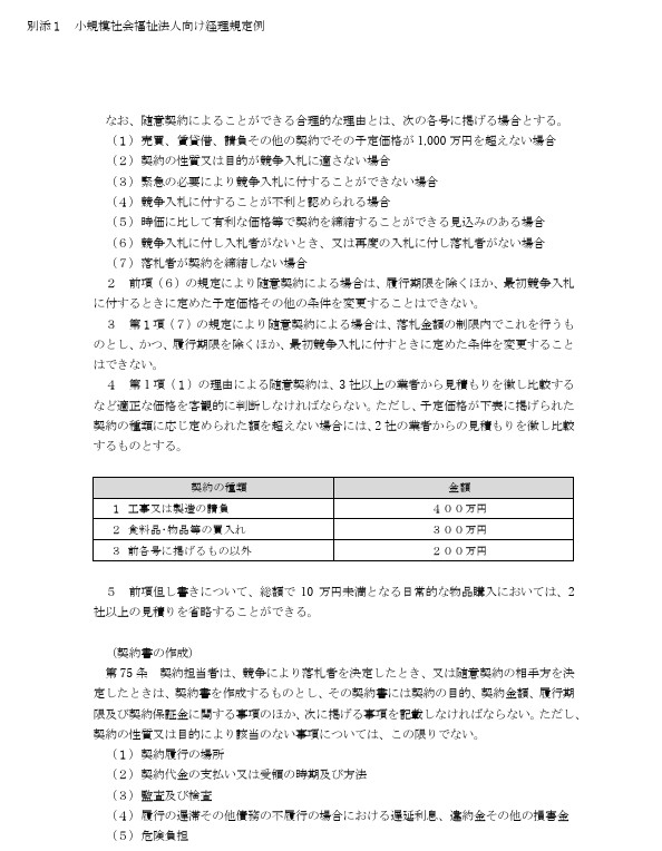
小規模社会福祉法人経理規程例74条抜粋には

5 前項但し書きについて、総額で10 万円未満となる日常的な物品購入においては、2社以上の見積りを省略することができる。

と記載されています。これも使えそうです。
添付画像【8691_小規模社会福祉法人経理規程74条.jpg : 108.3KB】
引用なし

パスワード



<Mozilla/5.0 (Windows NT 10.0; Win64; x64) AppleWebKit/537.36 (KHTML, like Gecko) Chrome/146.0.0.0 Safari/537.36@p6856012-ipoe.ipoe.ocn.ne.jp>
・ツリー全体表示

Re:随意契約10万円
 アツユキ  - 26/3/18(水) 13:23 -
▼しんさん:

昨日はありがとうございました。
うちの規定も第73条第5項にありました。

5 前項但し書きについて、1件あたりで10万円未満となる日常的な物品購入においては、2社以上の見積りを省略することができる。

ここの10万円も上げて欲しいですね。
引用なし

パスワード


<Mozilla/5.0 (Windows NT 10.0; Win64; x64; rv:148.0) Gecko/20100101 Firefox/148.0@p1008254-ipxg00d01kamokounan.kagoshima.ocn.ne.jp>
・ツリー全体表示

Re:随意契約10万円
   - 26/3/19(木) 8:02 -
▼しんさん:
>随意契約における一般的な事務手続き

情報ありがとうございます!
引用なし

パスワード


<Mozilla/5.0 (Windows NT 10.0; Win64; x64) AppleWebKit/537.36 (KHTML, like Gecko) Chrome/146.0.0.0 Safari/537.36 Edg/146.0.0.0@pl14867.ag2003.nttpc.ne.jp>
・ツリー全体表示

42 / 133 ツリー    ←次へ | 前へ→
 8356
ページ:  ┃  記事番号:  

C-BOARD Moyuku v1.03b5